index
The Intellectual Property Study Circle (Tokyo/Japan)
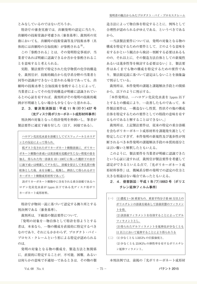
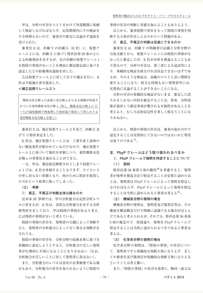
特許の無名塾
主宰:柴大介(弁理士・特定侵害訴訟代理付記)
organized by Mr. Daisuke SHIBA
(Patent Attorney / Specific Infringement lawsuit Counsel)
top
about us
diary
sitemap
articles
essay
contact
services
map
policy
柴特許事務所:
・〒162-0063 東京都新宿区市谷薬王寺町53市谷薬王寺ビル3F
電話: 03-6709-8201
Fax: 03-6709-8202
e-mail: pv43819@zb3.so-net.ne.jp
Copyright © 2015: Daisuke SHIBA, made with Sparkle